学风,是高等学校建设的永恒主题,是高等学校实现培养目标的重要条件,是衡量院校办学水平的重要标志。体育博彩平台大全
于开学初即修订了《体育博彩平台大全
学生学风建设规范》,任课教师也在课堂上强调学风建设对班级和学生本身的影响。

4月17-22日,体育博彩平台大全
组织各班召开班会,开展学风建设大讨论活动。

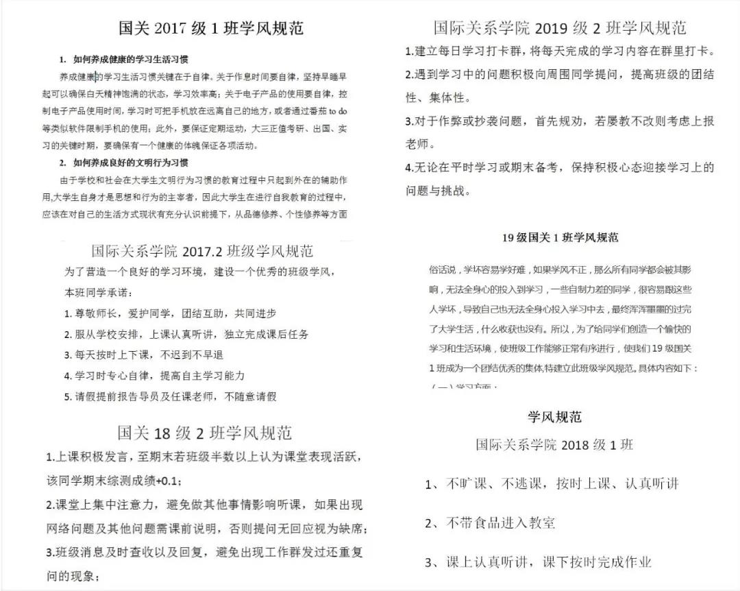
在讨论中各班同学针对如何养成健康的学习生活习惯、如何养成良好的行为文明习惯、如何掌握科学学习方法等问题进行了讨论,对考风考绩、杜绝论文抄袭方面进行重点强调,并对班级改善学风建设方面提出了意见和建议。同时,在班会中同学们交流了直播课程的学习状态,分享了学习的经验和辅助学习的小技巧和小软件。

班会最后,班长收集班级同学的意见,整理出本班的学风建设规范并在班级群中公示。

本次的学风建设大讨论,促进国关学生端正学习态度,养成良好的学习习惯,对班级的班风和学风建设也起到非常大的推动进作用。